有志愿者的地方,就有文明在闪光。12月5日是第36个“国际志愿者日”。这是一个礼敬志愿者的节日,也是一个传颂志愿精神、发挥志愿作用的重要节日,让我们向志愿者致敬,让“志愿者”成为我们共同的名字。
我校实名注册志愿者总数达到10668人,志愿团体43个,2021年累计志愿服务时间93390小时。实践证明,哈医大的志愿队伍在不断扩大,志愿服务内涵在持续丰富,志愿服务精神在融合发展,志愿服务事业正朝着更加规范有序的方向前进。
2021年,广大青年团员在2021 年全国大中专学生志愿者科技文化卫生“三下乡” 社会实践活动中,倡扬社会主义文明新风尚,大力弘扬“奉献、友爱、互助、进步”的志愿精神,广泛开展了党史学习、理论宣讲、乡村振兴、民族团结、医疗服务、临床实习等社会实践活动。

“三下乡”社会实践优秀个人 “三下乡”社会实践优秀团队
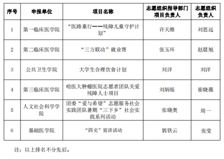
为响应习近平总书记关于广大志愿者要立足新时代、展现新作为,以实际行动书写新时代的雷锋故事的号召,弘扬“奉献、友爱、互助、进步”的志愿精神,进一步推动我校实践志愿服务项目化、品牌化、长效化发展,校团委面向全校征集2022年度精品志愿服务项目。本次共征集项目32个,经过学院团委自主申报,学校团委集中评审,6个项目获得立项支持,项目涵盖养老助老、文化传播、应急救援、生态环保、文明实践等领域。

2022年度哈尔滨医科大学精品志愿服务项目立项
哪里有需要,哪里就有志愿者的最美身影,哪里就有“红马甲”的靓丽风景,她们走进社区、走进乡村、走进基层,充分彰显了理想信念、爱心善意、责任担当,成为人民有信仰、国家有力量、民族有希望的生动体现。下面让我们来听听我校优秀志愿者们的动人故事。
(一)校青年志愿者协会副会长 卫生管理学院2020级本科生 崔胜莹
一代人有一代人的使命,一代人有一代人的担当,新时代的新青年正在以自己的方式传承使命。截至目前,志愿服务组织和志愿者的触角已延伸至社区建设、扶贫济困、医疗教育、扶弱助残、环境保护救灾抢险等众多领域。奉献、友爱、互助、进步的志愿精神,已经成为越来越多新时代中国青年的价值选择。哈尔滨医科大学青年志愿者协会成立于1997年,是哈尔滨医科大学成立最早、规模最大的志愿服务组织,目前在校注册会员已达10688余人。在哈尔滨医科大学团委指导下,青年志愿者协会曾荣获2020年度全国学雷锋志愿服务“四个100”先进典型名单优秀志愿组织。
今年青年志愿者协会已累计招募青年志愿者320余人次,参与了16个核酸采样点的现场秩序维护、帮医护人员录入信息、引导检测人员有序离场等工作,在十二轮核酸检测志愿服务中,为18万人次师生服务,累计七百多小时的志愿时长。走进社区、走进乡村、走进基层,充分彰显了理想信念、爱心善意、责任担当。
“相信国家相信党,疫苗在身我最强”,随着宣传力度的不断加大,越来越多的人接种疫苗。11月24日,逸夫小学开展全校疫苗接种工作,青协环教组开展志愿服务助力此次接种工作顺利开展,帮助逸夫小学的小朋友“撸起袖子”,为健康中国贡献“一臂之力”。青年志愿者们在本次疫苗接种活动中协助工作人员维持现场秩序,指导接种的小朋友填写信息,查看注意事项,保证接种疫苗有序进行,安抚小朋友的情绪。战“疫”有我,“青”尽全力。我们坚信,在不懈努力下,一定会成为人民有信仰、国家有力量、民族有希望的生动体现。
没有一个冬天不可逾越,没有一个春天不会到来。上下同欲者胜,同舟共济者赢,闻令而动再集结。我们万众一心众志成城,在风雨潇潇中不忘初心、牢记使命。我们始终坚定地向党员英雄学习,以志愿者之身为防疫事业添砖加瓦,不忘初心,牢记使命,深刻把握党的十九届六中全会作出历史决议的重大意义,深刻把握党百年奋斗的初心使命和重大成就,深刻把握中国特色社会主义进入新时代的历史性成就和历史性变革,深刻把握“两个确立”的决定性意义,深刻把握习近平新时代中国特色社会主义思想这一马克思主义中国化最新成果,深刻把握党百年奋斗的历史意义和历史经验,深刻把握以史为鉴、开创未来的重要要求。青年志愿者协会聚集广大志愿者的力量,参与社会建设,弘扬志愿服务精神,塑造志愿者勇于实践、无私奉献的精神。疫情牵动人心,安危事在人为。寒冬阻止不了春天的脚步,黑夜遮不住黎明的曙光。相信我们一定能够战胜疫情,在同灾难的斗争中成长进步,浴火重生。哈尔滨医科大学青年志愿者协会志愿者仍将奔赴疫情的战场,在学校党委的领导下,在疫情保卫战中继续发光发热,为新时代奉献青春新活力与青春新动力,奉献自我,无悔青春。
青春与志愿同行,青年与祖国相依。赓续红色血脉,弘扬雷锋精神,担当青年使命。志愿者活动是一门精神课程,是社会文明进步的重要标志,不仅有利于获取实践经验,而且能够促进品格的提升。奉献他人,提升自己,公益路上,我们同行。

崔胜莹 哈医大青年志愿者协会
(二)流调志愿者公共卫生学院2020级博士研究生 贾思琪
疫情发生初期,在学校党委的领导下,学校迅速组建了一支专业的流调队伍,在学校团委的号召下,我作为公卫人积极响应,投身志愿服务工作,我们的工作也得到了省leyu·乐鱼(中国)体育官方网站leyu·乐鱼(中国)体育官方网站的关注,并且在志愿正当红专栏中播出。我作为具有光荣传统的哈医大人,在阻击新冠疫情的战场上,不辱使命,呼啸前行。我作为一名青年志愿者,连续144个小时坚持在疫情防控最前线,为打赢疫情防控阻击战贡献自己的力量。
党有号召,团有行动;党旗所指,团旗所向!10月31日早,我收到了驰援流调工作志愿者召集令,支部迅速召集了一支由25名同学组成的志愿者队伍,平均年龄25周岁,最小年龄22周岁。召之即来、来之即战、战则必胜是我们对党的承诺。
团队发挥公卫人的专业优势,全力以赴的开展流调工作。我们每天早上七点到达流调中心,每天要拨打上百个电话。不仅每次都不确定能否被接通,还经常被误认为是诈骗电话,但我们毫不气馁,耐心和居民解释,确保没有疏漏。当然大部分居民都会在询问结束后和我们说一句“辛苦了”,简单三个字就是对我们工作最好的肯定和支持,也给予我们无尽的能量。我们曾每天连续工作18个小时以上,共累计调查一级、二级密切接触者3300余人,虽身体超负荷运转,但始终无一人掉队,牢牢坚守在抗疫岗位。
在交接班时,在了解到小组人手不足的情况后,我毅然决然请缨留下,继续站在这没有硝烟的疫情防控战场上。我深知当时的流调工作任务的繁重,尽管博士科研工作繁重,但我清楚此时党和人民都需要我,这是我的使命,也是我的责任。白天的流调工作已经让我精疲力竭,但是在每日凌晨工作结束后,我还是坚持继续整理自己的课题相关数据,尽管每天只能休息三四个小时,我却不曾感觉疲惫,反而感觉充实和满足。
志愿精神是为天地立心,为生民立命,为往圣继绝学,为万世开太平的责任担当。作为新时代的青年,有责任和义务在此刻做出自己的贡献,疫情终会褪去,但志愿精神薪火相传。习总书记指出“青年兴则国家兴,青年强则国家强,青年一代有理想、有本领、有担当,国家就有前途,民族就有希望。”老一辈公卫人创业难,现在守业的重任已交到我辈手上。作为一名青年志愿者,我将全面深入贯彻十九届六中全会精神,赓续百年奋斗史,意气风发新征程,用志愿微光助燃华夏盛世,以青春之我,奋斗出彩华章。

贾思琪 流调工作现场
(三)核酸采集志愿者附属二院ICU护士 翟界坤
我叫翟界坤,31岁,是名中国共产党党员,也是哈医大二院的一名手术室护士。2021年新冠肺炎疫情防控形势依然严峻。我作为一名党员,一名医务工作者,尽自己所能,积极参与到了抗击疫情当中。
在单位,由于我在支援武汉期间积累了很多经验,所以回到工作岗位以后,在护士长的支持下我承担了科室人员穿脱防护服和核酸采集的培训工作。同时也参与了全院职工日常核酸采集工作,包括麻醉科、手术室、后勤人员、返校学生等等。
在社区,在防疫工作联防联控的第一线,我多次主动报名支援社区核酸采集工作。一月份到八月份,先后在哈尔滨保健社区、和兴社区、群力社区、珑岸社区等完成6000人次的核酸采集工作。社区集中采集是室外采集,气温低至零下。涂抹消毒液后,消毒液蒸发手部会迅速降温,所有同事都出现了不同程度的冻伤,我发现这个问题以后想出了相应的解决办法:佩戴橡胶手套之前戴一副布艺手套隔凉。冻伤情况就再也没有发生了。入户采集过程中小区大门部分封闭,加上我们对路线不熟,经常走错路。老旧小区没有电梯对体力更是一种考验,衣衫被汗水浸湿已经是一种常态。但是身为党员、身为哈医大人,我们没有退缩,迎难而上,圆满完成了工作任务。
今年九月,时逢中秋佳节,我随哈医大二院核酸采集检测队伍紧急出征兴隆镇,除了日常检测工作外还负责驻地管理的工作,时刻关注战友们的情绪波动,身体状况,帮助同事解决生活上工作上的困难。同时也与当地工作人员保持着密切联系,保证医疗物资和生活必需品的供给。另外我还有很重要的一项工作就是每天早晨送队员到指定采集地点,时刻关注采集进度,合理安排车辆,有序将队员接回。最早凌晨四点起床,最晚零点以后才能回驻地。作为临时党支部组织委员,能做到熟知党支部的组织架构,充分了解和掌握党员的思想状况和入党积极分子的基本情况。在焦军东院长、付然副院长、护理部领导们的带领下,二院团队经过23天的艰苦奋斗,圆满完成了核酸采样工作。我之所以能够全身心地投入到防疫工作中,离不开医院和科室的支持和保障,更有来自家人的理解与付出,对他们我有说不完的感谢。
在这场严峻的战“疫”中,广大青年志愿者挺身而出,汇聚起战胜疫情的强大青春力量,用自己的实际行动展现出青年一代的责任与担当。我们坚信,在以习近平同志为核心的党中央的坚强领导下,广大青年万众一心、众志成城、真诚奉献、团结奋战,一定能够打赢这场没有硝烟的人民战“疫”,我作为这广大青年中的一员,我将不惧风雨,砥砺前行。书写属于自己的战“疫”青春!

翟界坤 核酸采集工作现场
(四)第十三届中国青年志愿者优秀个人奖获得者人文社会科学学院团委书记张晓奥
艰难困苦,投身基层,十余年里助力乡村振兴。每年的寒暑两假,我都会深入乡村一线,将心中热血付诸于身体力行。我带领的“爱与希望”志愿服务团队在多领域开展志愿帮扶行动,在支教行中把充满关怀的教育送到位于西藏自治区、山西省、云南省和黑龙江省多地的贫困乡村,为留守儿童送去温暖和希望;医药义诊分队走访了延寿县、拜泉县等三十多个县城和乡村,通过多方筹措,为黑龙江省的贫困村贡献近十万元的药品和物资,为防止“因病返贫”,巩固全面脱贫成果做出贡献。团队参与师生人数累计超过千余人次,两次荣获黑龙江省大学生志愿者暑期“三下乡”社会实践活动优秀团队,本人获得黑龙江省三下乡社会实践“优秀个人”“优秀集体”指导教师荣誉称号。
医法双修,身体力行,青春力量致敬专业态度。作为哈医大青年普法志愿服务队的领队,我与普法志愿者们扎根基层开展普法宣传活动,为广大农民工维权,为空巢老人提供法律咨询,我组织编印了《农村法律知识实用手册》等宣传资料五千余册进行发放,充分发挥“一人懂法、全家学习、社会受益”的宣传效应。在学校我组织创办“柳叶刀法律答疑校园行”活动,向广大师生普及中国特色社会主义法治建设的基本知识,40余期、200余次的校园普法课程已成为闪亮风景线。在普法志愿工作中做出的不懈努力获得了社会的认可,荣获“黑龙江省普法工作先进个人”荣誉称号。
十多年前,我怀揣着青春的梦想来到哈医大求学,作为学生志愿者参加了诸多志愿服务活动,在内心播下了火种。留校工作后,我作为一名光荣的共青团干部,与团队师生将奉献精神作为人生的价值追求,就这样,志愿者服务伴随着我从学生到老师这一路行程,改变的是年龄和身份,不变的是信念和执着。当年那颗种子已经生根发芽,成长为爱与希望。在飘扬的团旗下,我将紧握着薪火相传的接力棒,将这份人间大爱传递下去,让青春在志愿服务中闪光。

张晓奥 “爱与希望”志愿服务社会实践团
(五)全国抗击新冠肺炎疫情先进个人 黑龙江省青年志愿者培训基地指导教师哈尔滨医科大学附属肿瘤医院内六科病房副主任孟庆威
2020年1月,我志愿加入黑龙江省第一批援鄂医疗队。在协和西院工作期间,见证了援鄂队友的奉献精神:疫情最严峻时,轻伤不下火线的护理兄弟,腿部溃烂仍坚持工作;重症组唯一的女医生,在隔离区内孤身奋战整个夜晚,对讲机里吼出的一串串医嘱至今还回响在我的耳边,她也因此被外省同行誉为“重症铁娘子”;为了抢救危重患者,重症组的同事们身着防护服进行心肺复苏到几近虚脱;护理团队里女生大多瘦弱,却爆发出强大力量。她们身兼数职,除却繁重的护理工作,还要兼职清扫员处理大量的医疗和生活垃圾。
工作虽然艰难,但我们感受到了社会的温暖,武汉救治工作期间,社会志愿者带给我们数不尽的帮助。疫情初期,海外留学生志愿者联系到我,邮来了最急需的防护用品;队员身体抱恙,志愿者寻遍半个江城,送来急需的药品;武汉驻地后勤人员过年休息,当地的百姓、餐馆的老板保障我们的住宿和餐食;上下班路途虽远,公交车和出租车是随叫随到的交通工具。
在武汉期间,我参加起草了《黑龙江省大空间建筑用于应急医疗隔离设施(呼吸类)设计导则》。我们将了解的前线情况反馈给哈工大建筑专家,反复研讨如果在北方严寒季节类似疫情暴发,建立方舱的可能性和大空间建筑的利用策略。该《导则》是我国首部针对严寒地区特殊环境条件制定的防疫应急医疗隔离设施设计指导性文件,加强了严寒地区应对突发呼吸道传染病疫情的防控与处置能力。
援鄂归来,我们立即投入到医院发热门诊的建设和医疗工作中。在完成常规医疗工作的同时,我们承担院内发热病人的救治和会诊工作。“巴彦疫情”期间,我参加了省卫健委组织的周边市县疫情防控检查工作,走访定点医疗机构,同当地专家进行交流以增强全市疫情防控力量。
在学校和医院发起的送医下乡志愿活动中,我们去往延寿县青川乡给当地老乡进行了健康知识普及讲座和乡村义诊。
在这期间,支撑我和同事们一直工作下去的力量源泉是对祖国的热爱、对党和人民的热爱、对自己职业的热爱。我将一直保持互相帮助、助人自助、无私奉献、不求回报的志愿者精神,带着我诵读“医学生誓言”时的初心,秉持新时代“伟大抗疫精神”,在行医这条布满鲜花与荆棘的道路上,一直走下去。

孟庆威 义诊现场
(六)黑龙江省“五个100”评选活动入围集体附属一院方舱实验室检验团支部书记 宋桓宇
2021年初,随着黑龙江省绥化市疫情的暴发,哈医大一院方舱医疗志愿服务队成立,并派出16名成员慨然出征支援绥棱核酸检测,我们连续奋战十个日日夜夜,单日最大检测量达到8800余管,80000多人次,成功完成绥棱县三轮全民检测以及望奎县高风险人群筛查工作。
2021年秋黑龙江省兴隆镇林业局被疫情笼罩,我们这支年青的队伍再次出征,前往支援巴彦县兴隆林业局,承担疫情最严重地区的核酸检测及其它检测机构检测结果的复核工作。在兴隆镇这一个月的抗疫工作中,共检测二十四万六千零八十一份样本,为全省疫情防控政策和流调提供了精准有力的数据支持。
2021年10月31日,就在刚刚居家健康监测第二天,团队再次出发,踏上前往黑龙江省黑河辖区嫩江市。这次嫩江之行,哈医大一院移动核酸检测志愿服务队不仅圆满完成了嫩江市全民检测任务,还受邀参观了嫩江市中医院和嫩江市人民医院,与当地基层医院做了深入的交流,为基层医院提高核酸检测效率提出了宝贵建议。
为了进一步贯彻实施“健康中国2030”规划纲要,贯彻“大健康”理念,哈医大一院移动核酸检测志愿服务队走出实验室步入临床科室为临床医生及患者科普检验知识;我们还深入社区为百姓检测血糖并宣讲糖尿病及常见传染性疾病如何预防的志愿服务。
2021年11月,哈医大一院移动核酸检测志愿服务队入围“2021年度全省志愿服务‘五个100’优秀志愿组织”。我们用自己的实际行动引领广大青年要肩负历史使命,坚定前进信心,立志成为堪当民族复兴重任的时代新人。在这场战疫里我们用坚守,播撒爱与担当,用奉献,散发青春光芒,团旗下的我们初心不改、奉献无悔、践行文明、彰显大爱,只为做基层防疫的坚实堡垒,只为做战疫中的“最美守护者”。

宋桓宇 移动核酸检测志愿服务队
过去的一年,我校青年志愿服务工作取得了可喜的成绩,校青年志愿者协会在全国学雷锋志愿服务“四个100”先进典型宣传推选活动中被推选为最佳志愿者服务组织;附属一院实验诊断团支部、方舱实验室成功入围黑龙江省志愿服务“五个100”优秀志愿服务组织评选活动;附属三院助力抗疫云团队荣获全国大学生“三下乡”社会实践活动优秀团体荣誉称号;校团委组建的“四史”青年宣讲团荣获优秀项目荣誉称号;人文社会科学学院张晓奥被授予第十三届中国青年志愿者优秀个人……这些光荣的个人和集体就是无私奉献的代名词、是积极向上的正能量。
伟大成就鼓舞人心,宝贵经验弥足珍贵,历史使命催人奋进。社会发展呼唤志愿精神,社会和谐需要志愿服务。让我们携手并肩、身体力行、主动作为,共同推动哈医大青年志愿服务事业繁荣发展,团结带领广大青年以更强更坚定的志气、骨气、底气,不忘初心、牢记使命,埋头苦干、昂扬奋进,以优异成绩迎接党的二十大胜利召开。