• 首页
  •   >   leyu·乐鱼(中国)体育官方网站动态
  •   >   正文
  • 首页

    我校在中国国际大学生创新大赛(2025)黑龙江赛区决赛再创佳绩

    发布日期:2025-06-25    浏览次数:

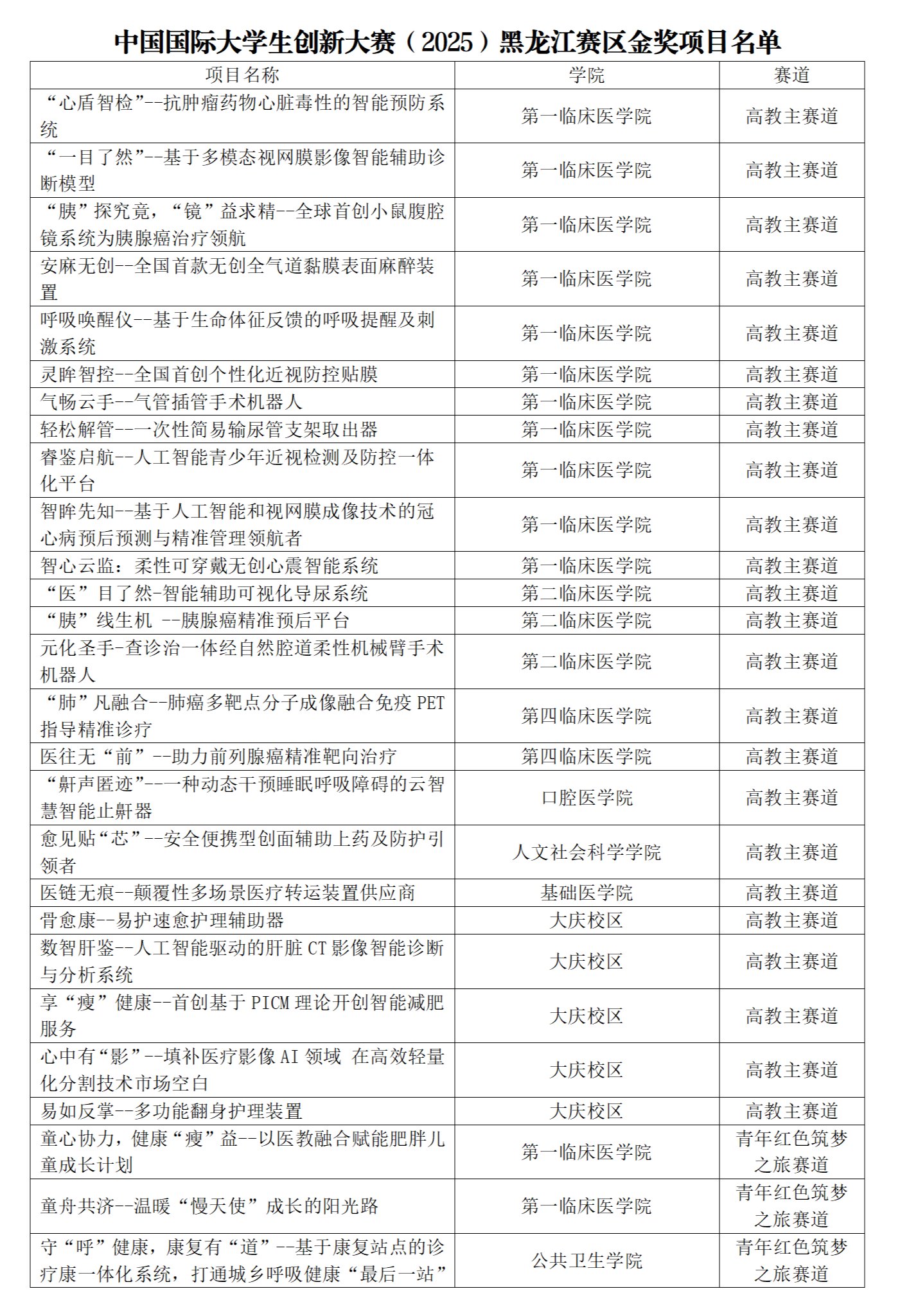
    近日,中国国际大学生创新大赛(2025)黑龙江赛区决赛在哈尔滨工业大学圆满落幕。我校获金奖27项、银奖39项、铜奖29项,金奖获奖数位居全省参赛高校第三。副校长许超千出席决赛开幕式和闭幕式,并现场观摩指导。

    大赛自4月启动以来,吸引了来自全省79所学校的12万余个项目、47.93万人次报名参赛,参赛学校数、项目数、参与师生数均创历史新高。经专家评审,544个项目入围黑龙江赛区决赛,经过两天的激烈角逐,全省共有335个项目获评金奖。

    决赛举办期间,同期举办黑龙江省专创融合&思创融合教育成果展、黑龙江省大学生创新成果展,我校推荐3项代表性成果参加展示。

    学校将坚持“以赛促教,以赛促学,以赛促创”,推动专创融合和思创融合走实走深,通过大赛持续深化教育链、人才链、创新链与产业链的深度融合,不断激发学生的创新智慧,提升学生的创新精神,培养更多具有创造力的医学人才。

    黑ICP备05001970号  哈尔滨医科大学版权所有